欢迎访问 商会协会官网网站模板 ! 登录 | 注册
本网站累计浏览量 1,517,832
申请入会
扎根行业 | 服务企业 | 辅助政府 | 凝聚合力
本网站累计浏览量
申请加入
由于政策版块近期在调整,页面暂时关闭,将于3月1日 中午12:00恢复正常!
由于政策版块近期在调整,页面暂时关闭,将于10月13日 中午12:00恢复正常!
新闻中心
2025-12-09 10:04:46 浏览量:1543
2025-12-09 10:04:46
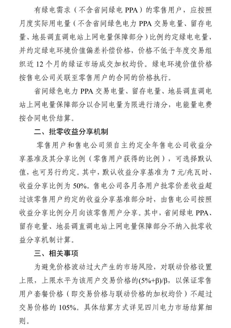
12月5日,四川电力交易中心发布《四川省2026年电力零售套餐指南》通知。详情如下:
推荐资讯
更多
入会流程
加入我们
下一篇