2025-09-28 16:16:52 浏览量:224
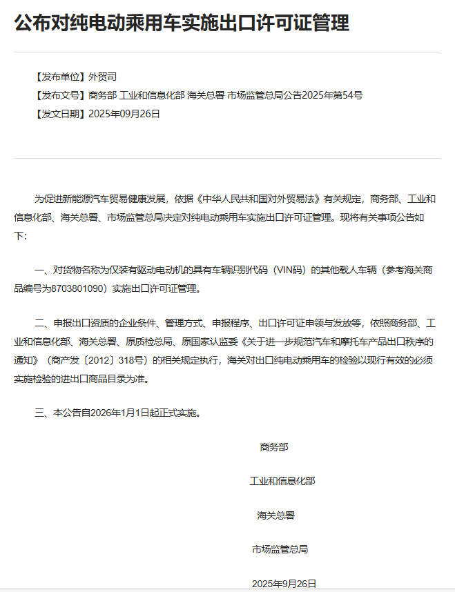
9月26日,据商务部官网显示,为促进新能源汽车贸易健康发展,依据《中华人民共和国对外贸易法》有关规定,商务部、工业和信息化部、海关总署、市场监管总局决定对纯电动乘用车实施出口许可证管理。具体公告内容如下:
一、对货物名称为仅装有驱动电动机的具有车辆识别代码(VIN码)的其他载人车辆(参考海关商品编号为8703801090)实施出口许可证管理。
二、申报出口资质的企业条件、管理方式、申报程序、出口许可证申领与发放等,依照商务部、工业和信息化部、海关总署、原质检总局、原国家认监委《关于进一步规范汽车和摩托车产品出口秩序的通知》(商产发〔2012〕318号)的相关规定执行,海关对出口纯电动乘用车的检验以现行有效的必须实施检验的进出口商品目录为准。
三、本公告自2026年1月1日起正式实施。

图片来源:商务部官网截图
当前,中国新能源汽车出口量激增。2025年1-8月,中国纯电动乘用车出口量达138.5万辆,占整车出口总量的28.1%。此次调整填补了电动乘用车出口管理的政策空白。